Instance Verification Kit (IVK)
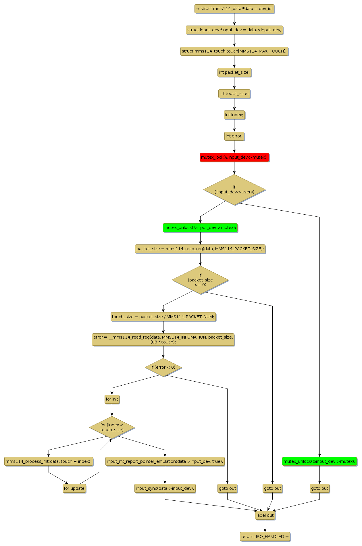
mutex lock @ [4998+30+/linux-3.19-rc1/drivers/input/touchscreen/mms114.c]
Instance Signature: mutex
|
The Matching Pair Graph:
|
|
Function Name
|
Control Flow Graph (CFG)
|
Events Flow Graph (EFG)
|
Source Correspondence
|
|
mms114_interrupt
|
|
|
[4765+16+/linux-3.19-rc1/drivers/input/touchscreen/mms114.c]
|